Product Description
5v1a / 5v2a wireless power supply module wireless charging transmitter receiver circuit board
| This product is designed for the wireless charging and power supply of various series of small electronic products. It has the characteristics of small size, easy to use, high efficiency and low price. It is mainly suitable for mobile electronic products such as mobile phones, game machines, fish tanks, MP3, MP4, adult products, digital cameras, electric shavers, learning machines, medical care, underwater supplies and other products Due to the use of Contactless charging power supply, the product can be completely sealed, waterproof and dustproof; the service life of the product is increased and the use is more convenient |
| Input voltage: 9 ~ 12V |
| Main parameters of the module: |
| Maximum load current: 1.3A |
| Receiving coil size: outer diameter 43mm, thickness 1.2mm |
| Receiving module size: 10 mm * 25 mm * 3 mm |
| Receiving output voltage and current: 5V / 2a, 12V / 700mA |
| Size of transmitting coil: outer diameter 43mm, thickness 2.3mm |
| Size of transmitting module: 18mm * 8.5mm * 15mm |
| The best receiving distance: 3 ~ 6 mm |
|
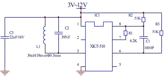
5v1a wireless charging module Special note: before use, please distinguish the transmitter and receiver clearly according to the icon, do not reverse the wiring, do not contact the two coils directly, and the spacing is between 1-20 mm. 12V battery is a kind of battery which can not be directly used for power supply. The nominal voltage is 12V. The output of normal full charge can reach 12.8 ~ 13.5V. A voltage regulator module must be added before it can be used ----Instructions for use This product is designed for the wireless charging and power supply of various series of small electronic products. It has the characteristics of small size, easy to use, high efficiency and low price. It is mainly suitable for mobile electronic products such as mobile phones, game machines, fish tanks, MP3, MP4, adult products, digital cameras, electric shavers, learning machines, medical care, underwater supplies and other products Due to the use of Contactless charging power supply, the product can be completely sealed, waterproof and dustproof; the service life of the product is increased and the use is more convenient Size of transmitting module: 17mm in length, 11mm in width and 2.5mm in height Receiving module size: 24mm in length, 10mm in width and 5.5mm in height Size of transmitting and receiving coil: outer diameter 38mm, inner diameter 28mm, thickness 1.3mm 2; external connection of power supply pin: 1; negative pole connection Working voltage of transmitting module: 5V ~ 12V Working current of transmitting module: automatically increase or decrease with the receiving load current Large output current of receiving module: 1A Operating distance of transceiver: 1 ~ 20 mm If the current is small, the turn number of receiving coil can be increased to increase the transmission distance |
| Usage: connect 5-12v DC power supply at the transmitting end, and then put the two coils close to each other between 1 mm-20 mm vertically, and connect the receiving end with the equipment needing power supply, such as LED light. The maximum output value of the receiver is 5V / 1a. |
Actual image of the product
Advantages
FAQ
Exhibition








